欢迎来到知了信息网,知了网免费发信息!

公司注册
公司注册
  • 广州公司注册代理记账执照变更公司注册提供个体户注册

    广州公司注册代理记账执照变更公司注册提供个体户注册

    【公司简介】公司于14年成立,是一家专注于企业应用服务领域的高新科技企业,始终致力于为广大企业提供基于品牌保护、品牌推广、品牌应用的完整解决方案,为企业提供一站式服务。服务范围从深圳向全国进行不断拓展。目前公司在重庆、广州、深圳、成都等城市设有22家直营子公司,服务已经覆盖全国50个城市。【服务优势】对比优势明显,选择诚心更放心:1、快速领证:3-5个工作日即可领证,为您解决创业问题。2、专业服务...

    企业认证 2023-07-21
  • 舟山油品公司注册代理记账危化证办理公司变更

    舟山油品公司注册代理记账危化证办理公司变更

    主营营业执照代办,公司注册、个体户注册核定、分公司、内资公司注册、外资公司注册、集团公司注册、个人独资企业、合伙企业、股份公司、分支机构办理。可提供注册地址公司变更公司名称变更、公司法人变更、公司地址变更、公司注册资金变更、公司经营范围变更、公司类型变更、公司营业期限变更、公司股权变更转让、企业改制、公司跨区迁入迁出办理。公司注销工商营业执照清算组备案、内资公司注销、国税注销、执照注销、吊销转注销...

    2023-07-21
  • 三类医疗器械经营许可证qdqd

    1.公司的营业执照复印件;2.法人复印件及毕业证复印件;3.公司负责人的复印件及毕业证复印件(法人跟负责人可以是同一人,但是必须是大专以上学历)4.质量管理人员1人:、毕业证(医疗器械、生物医学工程、机械、电子、计算机,医学,生物工程,管理专业的大专以上学历)复印件;5.售后人员1人:普通的1人、毕业证(医疗器械、生物医学工程、机械、电子、计算机,生物工程,医学专业的大专以上学历)复印件;6.办公...

    企业认证 2023-07-21
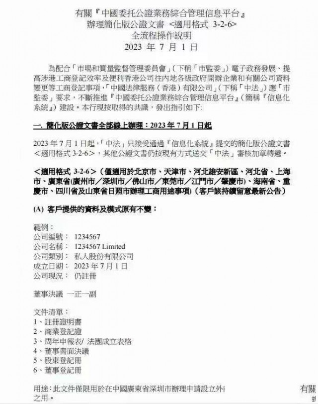
  • 2023年7月1日起,香港律师电子公证书上线 4图

    2023年7月1日起,香港律师电子公证书上线

    香港公司在大陆投资/变更公司股权,涉及以下地区不再提供纸质公证书:1、浙江省绍兴河桥区2、广东省(广州市/深圳市/佛山市/东莞市/江门市/肇庆市/河源市/梅州市)3、重庆市4、山东省日照市5、北京市6、上海市7、四川省8、海南省9、河北省(含河北省雄安新区)10、天津市2023年7月1日,中法部门确认取消纸质公证书,替用电子版公证书,方便于大陆用证部门在线核对公证书真伪,有防伪及节省时效之用。其他...

    2023-07-20
  • 青岛招商奖励政策

    青岛招商奖励政策

    1、入住产业园,可以享受扶持奖励,固定比例80%给‌‌入住企业2、当月交次月奖励,没有纳税限制,没有行业限制3、园区提供工商注册,代理记账,税务登记,预约银行开户,资质代办等一条龙服务。

    企业认证 2023-07-20
  • 舟山注册公司营业执照流程及费用

    舟山注册公司营业执照流程及费用

    步骤一:向工商局申请公司名称核准;通过后领取:企业名称预先核准通知书1.点击-工商局网上企业名称申请入口2.点击-企业名称核准操作视频教程3.点击-企业设立操作视频教程4.点击-企业名称预先核准申请表下载步骤二:租房:要有房产证或相关的产权证明,租房后要签订租房合同,并让房东提供房产证的复印件。步骤三:编写公司章程:由所有股东签名。步骤四:到会计师事务所领取银行询证函【认缴制可以忽略此步骤】步骤五...

    企业认证 2023-07-20
  • 花都专业代理记账、工商注册、公司注册、找广州拓南 3图

    花都专业代理记账、工商注册、公司注册、找广州拓南

    【服务介绍】(一)工商代理1、工商代理服务‌‌:工商执照注册、、年检、、变更、注销,提点。2、公司注册:内资公司注册、海外公司注册、一般纳税住册公司。3、内资公司注册:内资注册、注册、公司变更、法人变更、地址变更、资质审批。4、公司变更:股东股权、经营范围、注册资本、注册类型、基本户。5、公司注销:疑难注销、***销户、吊销转注销、清算、1对1。6、一般纳税人申请:出租、一般纳税、小规模。7、工商...

    2023-07-20
  • 珠海注册公司多少钱 2图

    珠海注册公司多少钱

    pstyle=margin-top:0px;margin-right:0px;margin-bottom:0px;margin-left:0px;padding-top:0px;padding-right:0px;padding-bottom:0px;padding-left:0px;outline-width:0px;outline-style:initial;outline-color:ini...

    2023-07-20
  • 大渡口免费注册公司,营业执照,工商注册 2图

    大渡口免费注册公司,营业执照,工商注册

    重庆巧算盘代理记账有限公司,公司全体员工将会用自己多年的会计工作经验,为您提供式的、满意、周到的财税服务。公司服务宗旨:提供、满意、周到的服务就是品质!!服务内容:1.企业注册:内资注册、外资注册、集团注册、民非机构。(免费为本公司客户提供税务报道、审批发票及税控,注册前期找银行及开立银行基本户),国/地税注销、公司名称核准、注册民非机构,税务代理/咨询、行政审批、注册营业执照2.大额注册、地址变...

    2023-07-20
  • 舟山油品公司注册代理记账危化证办理公司变更

    舟山油品公司注册代理记账危化证办理公司变更

    主营营业执照代办,公司注册、个体户注册核定、分公司、内资公司注册、外资公司注册、集团公司注册、个人独资企业、合伙企业、股份公司、分支机构办理。可提供注册地址公司变更公司名称变更、公司法人变更、公司地址变更、公司注册资金变更、公司经营范围变更、公司类型变更、公司营业期限变更、公司股权变更转让、企业改制、公司跨区迁入迁出办理。公司注销工商营业执照清算组备案、内资公司注销、国税注销、执照注销、吊销转注销...

    2023-07-20
  • 一手【山东个体工商户核定征收】

    一手【山东个体工商户核定征收】

    一手【山东个体工商户核定征收】新政策注册个体工‌‌商户,核定征收超低税率一、核定税率固定二、无需进项三、银行代办法人无需到场园区免费为入住企业提供工商注册,税务登记,预约银行开户,代理记账,发p托管等服务。稳定园区,合作多年

    企业认证 2023-07-19
  • 加急广州花都区公司注册个体户工商营业执照

    加急广州花都区公司注册个体户工商营业执照

    花都区专业办理广州公司注册分公司注册无地址办理执照服务介绍(一)工商代理1、工商代理服务:工商执照注册、、年检、、变更、注销,提点。2、公司注册:内资公司注册、海外公司注册、一般纳税住册公司。3、内资公司注册:内资注册、注册、公司变更、法人变更、地址变更、资质审批。4、公司变更:股东股权、经营范围、注册资本、注册类型、基本户。5、公司注销:疑难注销、银行销户、吊销转注销、清算、1对1。6、一般纳税...

    企业认证 2023-07-19
  • 花都专业代理记账、工商注册、公司注册、找广州拓南 3图

    花都专业代理记账、工商注册、公司注册、找广州拓南

    服务介绍】(一)工商代理1工商代理服务‌‌:工商执照注册年检变更注销,提点。2公司注册:内资公司注册海外公司注册一般纳税住册公司。3内资公司注册:内资注册注册公司变更法人变更地址变更资质审批。4公司变更:股东股权经营范围注册资本注册类型基本户。5公司注销:疑难注销***销户吊销转注销清算1对1。6一般纳税人申请:出租一般纳税小规模。7工商年检:年报补报ICP年报个体户年检。8开户:摆账增资。(二)...

    2023-07-19
  • 江北华新街个体户办理,个体注销,个体核定 2图

    江北华新街个体户办理,个体注销,个体核定

    一、巧算盘工商1、注册各类公司、分公司、子公司、个体,注册公司,外资注册2、代理各类营业执照变更、增资、年检、注销;税务变更3、代理验资、审计报告、资产评估;环评4、代理各类前置、后置许可证、餐饮服务许可证、卫生服务许可证、食品流通许可证5.行政审批、注册营业执照、公司名称核准6.开票服务、小规模纳税人、其它各类工商咨询服务。二、巧算盘财税1、代理记账、会计等业务;2、国地税纳税申报(增值税、企业...

    2023-07-19
  • 什么是国企挂靠?挂靠国企、央企有哪些好处?

    什么是国企挂靠?挂靠国企、央企有哪些好处?

    国企挂靠是一种业务合作模式,即一家企业将部分或全部股权交给另一家企业来管理,以实现联合运作和优势互补。当国有企业和央企之间进行挂靠合作时,则被称为国央企挂靠。那么,为什么会有国企挂靠呢?很多民营企业通过与国有企业建立合作关系,可以获得更多的资源和政策支持。这种方式在我国市场经济中得到了广泛应用,并且对于民营企业而言,挂靠国企可以带来诸多好处。例如,在与国有企业合作中,民营企业可以借助其品牌声誉和资...

    2023-07-18
  • 青岛李沧永平路55号易联兴华新型产业园招商

    青岛李沧永平路55号易联兴华新型产业园招商

    李沧永平路55号易联兴华新型产业园招商,产业园提供‌‌办公室,每间办公室面积35平方米,有10个50平方米左右的房间可做医疗器械,可以整层出租,也可以单间出租,可以注册公司,办理许可证

    企业认证 2023-07-18
  • 花都专业代理记账工商注册公司注册找广州拓南 4图

    花都专业代理记账工商注册公司注册找广州拓南

    1、财税类:(1)代理记账‌‌‌‌、做账报税,合理报税,清理乱帐、旧账整理;(2)代理申请一般纳税人,减税、免税、延期缴税、出口退(免)税,海关事项,代购印花税票等;(3)各类行业的专业财税代理;(4)税收筹划,根据企业类型和经营特点,帮助企业争取大限度地享受优惠政策;(5)开展各类财税咨询。2、工商类:(1)工商注册:企业核名,营业执照(省、市、区),组织机构代码证,税务登记;(2)工商变更:企...

    2023-07-18
  • 广州全区代理记账、工商注册、注册公司、办理营业执照 2图

    广州全区代理记账、工商注册、注册公司、办理营业执照

    一、工商服务项目1、公司注册、分公司注册2、法人及股东变更3、商标注册、地址变更二、代理记账,税务咨询1,微企、零申报、小规模、一般纳税,多种套餐任客户选择。2,免费为新办企业国税地税报道。3,每月专人上门取票送票4,会计师出据凭证及各类报表。5,代理记账,报税。关键词:代理记账、代记帐、私人代账、代账业务、整理错帐、错帐整理、整理乱帐、乱账整理、会计服务、会计、机构、、设立、变更、增资、减资、、...

    企业认证 2023-07-18
  • 巴国城执照办理,税务报道做账,公司注册提供内资分公司注册服务 2图

    巴国城执照办理,税务报道做账,公司注册提供内资分公司注册服务

    我公司服务内容(全重庆市):1、重庆新公司注册,企业工商营业执照、年检、变更、食品流通许可证,个体经营、公司名称核准、注册民非机构,行政审批、注册营业执照、外资注册,公章登记备案、起草公司章程、国地税报到,变更营业执照、经营期限变更、注册地址变更,公司注销,税务变更、环评、注销公司,法人变更、股权变更、注册资本变更,银行基本户变更、小规模纳税人、一般纳税人、财务会计,会计/律师事务所、代发工资,开...

    2023-07-18
  • 青岛双免个体工商核定征收园区

    青岛双免个体工商核定征收园区

    青岛双免个体工商核定征收园区1、地点:青岛城阳‌‌,2、类型:个体户3、开票额度:季度不超过30万普票,年度不超过120万普票。4、税种:无

    企业认证 2023-07-17